| OPEN API LITE | Features | Status | Remarks |
|---|---|---|---|
| Account Manager | Account Linkage | ✓ | |
| Unlink | ✓ | ||
| View Balance | ✓ | ||
| Transaction History | ✓ | ||
| Top up Instructions | ✓ | ||
| Payment | Payment at Partner’s platform by OVO Cash | ✓ | |
| Payment at Partner’s platform by OVO Points | ✓ | ||
| Check Payment Status | ✓ | ||
| Refund | ✓ | Support full and partial refund, support D+60 days in default |


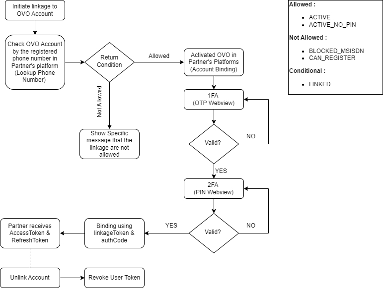
Partner wallet home page
Having an OVO Activation button

OVO T&C Webview
User must read OVO T&C and click “Lanjutkan” on bottom of T&C webview to go to the OTP Page

OTP Page
Received by user via SMS. Sent & validated by OVO

Enter Security Page
Must be the same as set in OVO app

Success Page
Linkage successful

OVO T&C Webview
User must read OVO T&C and click “Lanjutkan” on bottom of T&C webview to go to the OTP Page

OVO T&C Webview
Scroll down button

OVO T&C Webview
Lanjutkan button to go to OTP Page webview

Account Setting in Partner
Having an Unlink menu / feature

Confirmation Page
Making user aware that OVO account will be unlinked

Success Page
OVO account has successfully been unlinked with Partner


Partner confirm payment
User confirm to process the payment by using OVO

OVO PIN Webview page
User input PIN / Security Code to complete the payment

Partner confirmation page
Payment succeeded on Partner’s

Transaction History

*SLA based on agreement


*SLA based on agreement

Transaction issue settlement : merchant.support@ovo.id, Settlement OVO <settlement@ovo.id>
Other issue : Partner Support <partner.support@ovo.id>
| Integration Phase | SLA | PIC | Remarks |
|---|---|---|---|
| Create Staging Credentials | Up to 2 working days | OVO | |
| API Development | TBD | Merchant | |
| Devsite BI Test | TBD | Merchant | Parallel can do a test in BI Devsite before get staging credentials if NDA done |
| Functional Test | TBD | Merchant | |
| Get Verification from BI / ASPI | - | BI / ASPI | |
| UAT with OVO | 1 working day / platform | OVO | |
| Review UAT Result | Up to 2 working days | OVO | |
| Create Production Credentials | Up to 6 working days | OVO | Can parallel create if administration & technical requirements is done |
| Go Live Preparation | 1 working day | OVO | Parallel meetings can be held with OVO & Merchant before Go Live |
| Deployment Production | TBD | Merchant | |
| Go Live | TBD | Merchant |